首页
队伍建设
思想教育
学生资助
心理健康
征兵咨询
规章制度
办事指南
学校主页
首页
队伍建设
思想教育
学生资助
心理健康
征兵咨询
规章制度
办事指南
您所在的位置:
首页
征兵咨询
征兵咨询
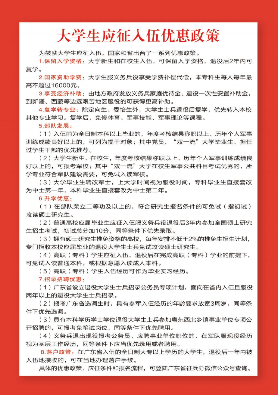
大学生应征入伍优惠政策
|
日期:2024-06-30
|
访问量: